인증 소개

교과과정표

교과과정표 zoom in

설계과목의 괄호 안의 숫자는 설계학점임.

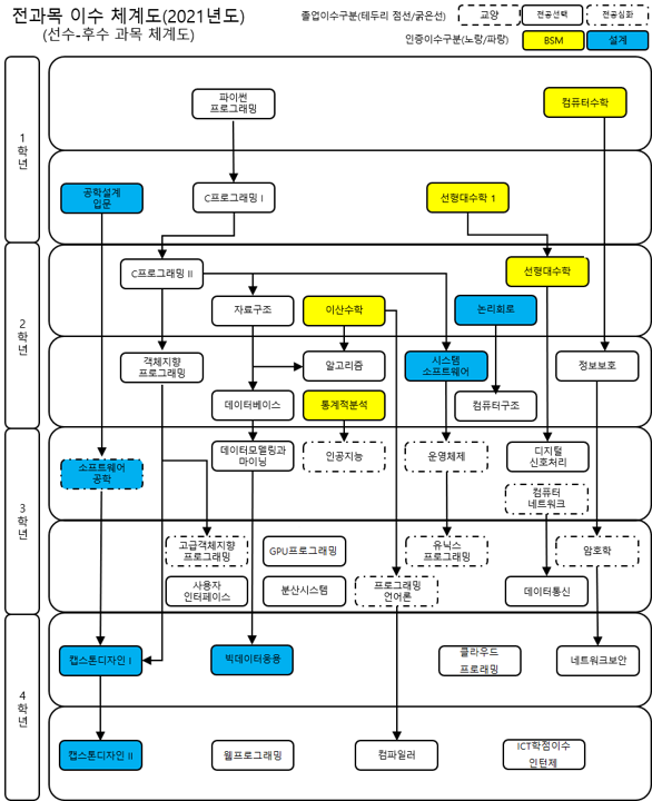
전체교과목 이수체계도

전체교과목 이수체계도 zoom in

이수체계에 따라 수강신청 및 학점 이수를 해야 하며, 체계를 따르지 못하는 사유 발생 시에는 지도교수와의 상담을 통하여 승인을 득한 후 수강신청을 해야 한다.

설계교과목 이수체계도

설계교과목 이수체계도 zoom in